一、活动背景
科创榜(KECHUANGBANG®)始于2018年深港澳科创大会暨科创百强榜评选,连续八届累计影响科技企业三十万家,有效申报三万家,入榜企业三千家,历届榜单均获企查查等权威平台收录,活动报道百度搜索相关信息超百万。2022年科创榜品牌正式注册,2023年科创榜基金会落户香港,同年发起“湾区科创节”,致力于打造服务湾区、引领全国、辐射全球的科创交流与合作平台,2025年启动科创榜生态联盟,构建“产、学、研、资、服”五位一体协同创新网络,标志着科创榜从单一榜单评选开始迈向系统性生态赋能的全新阶段。
值此第十个“全国科技工作者日”与科创榜推出九周年双重契机,为弘扬科创精神、致敬创新力量,正式启动“2026粤港澳大湾区科创企业家TOP100评选活动”,设立卓越科创企业家、领军科创企业家、新锐科创家三大阶梯式榜单荣誉体系,并于2026年5月29日在“湾区科创企业家论坛·投资并购对接大会”上进行揭榜发布及颁发奖项。
评选口号:致敬破局者,礼赞中流柱,铭记拓荒人。
二、活动目标
1、表彰卓越:表彰在科技创新、产业发展和社会责任方面做出杰出贡献的科创企业家,树立标杆
2、激发活力:激发区域内创新活力,促进科技成果转化,推动湾区科创生态建设
3、提升影响:提升粤港澳大湾区科创企业的知名度和影响力,推动区域经济高质量发展
4、传承精神:弘扬科创企业家精神,激发更多新锐企业家的创新热情和创业动力
5、构建生态:促进科创企业、投资机构及企服机构间的深度交流与合作
三、评选定位
本次评选旨在致敬不同发展阶段的科创企业家,构建“卓越-领军-新锐”阶梯式荣誉体系,全面覆盖企业从初创到成熟再到基业长青的全生命周期,体现湾区科创的代际传承与蓬勃活力。
卓越科创企业家设立10名,定位为行业典范·卓越成就。参评门槛要求深耕行业15年以上,年龄原则上55岁以上,在领域里具有开创性贡献或深远影响力的企业家。评审侧重历史贡献、精神传承与标杆示范。
领军科创企业家设立30名,定位为中流砥柱·商业标杆。参评门槛要求企业成立5年以上,已进入C轮及以后或已上市,或是国家级“专精特新”小巨人,企业估值或市值在30亿元人民币以上。评审侧重行业影响力、商业成就与产业链带动能力。
新锐科创企业家设立60名,定位为未来力量·创新先锋。参评门槛要求企业成立2-5年,已完成天使轮至B轮融资,估值在1亿至30亿元人民币之间,年龄原则上45周岁以下。评审侧重成长性、创新性与资本认可度。
四、评选范围与基本条件
4.1 评选对象
主要面向在粤港澳大湾区内注册,从事科创相关领域(包括但不限于人工智能、生物医药、高端装备制造、新一代信息技术、新能源、新材料、节能环保、低空经济、航空航天等)的国家高新技术企业、专精特新企业的创始人、联合创始人、CEO、董事长或核心高管。
4.2 基本条件
注册地址:位于粤港澳大湾区范围内,包括广州、深圳、珠海、佛山、惠州、东莞、中山、江门、肇庆及香港、澳门。
企业属性:广东参选企业原则上属国家高新技术企业、专精特新企业,或已获得股权融资的投后科技企业。港澳参选企业属创新性科技企业,企业经营的产品及项目属科技类。
行业范围:聚焦新一代信息技术、高端装备制造、生物医药、低空经济、新能源、新材料、节能环保、人工智能、数字经济、航空航天等科技创新领域。
合规要求:个人及所在企业近三年内无重大违法违规行为和不良信用记录。
五、评审维度与指标权重
5.1 核心评审维度
卓越科创企业家的核心评审维度包括历史贡献、精神传承、标杆示范。
领军科创企业家的核心评审维度包括行业影响力、商业成就、创新实力。
新锐科创企业家的核心评审维度包括成长速度、创新强度、资本认可度。
5.2 通用评审指标
所有类别统一采用以下五项指标进行评审,根据类别不同调整权重:
创新力:考察核心技术专利数量、研发投入强度。卓越类权重15%,领军类权重25%,新锐类权重30%。
商业力:考察营收增长、市场占有率、盈利能力。卓越类权重15%,领军类权重30%,新锐类权重25%。
影响力:考察行业地位、产业链带动、标准制定。卓越类权重30%,领军类权重20%,新锐类权重10%。
资本力:考察融资能力、投资机构背书。卓越类权重10%,领军类权重15%,新锐类权重25%。
责任力:考察就业贡献、环保公益、ESG表现。卓越类权重30%,领军类权重10%,新锐类权重10%。
六、产生方式与评选流程
6.1 产生方式
本次评选采用公开报名与组委会提名相结合的多元化产生方式,确保评选的广泛覆盖性、专业权威性与行业代表性。
公开报名:符合参评基本条件的企业家可通过官方渠道自行申报,填写并提交申报材料。公开报名面向所有符合条件的企业家开放,尤其鼓励新锐科创企业家类别积极参与。
组委会提名:评选组委会基于大数据筛选、行业调研、往届榜单积累、合作机构推荐等渠道,主动发现符合条件的优秀企业家,向其发出提名邀请并协助完成申报。组委会提名尤其适用于功勋科创企业家和领军科创企业家类别,确保对行业标杆和隐形冠军的充分覆盖。
通过公开报名和组委会提名两种方式产生的候选人,将统一进入评审流程,接受同等标准的评审。
6.2 评选流程与时间安排
启动/报名(3月20日-4月30日):报名通道开启,所有申报材料需在截止日期前提交。
筛查/初评(5月1日-5月10日):联合第三方权威平台进行数据交叉验证,筛选出入围名单。
名单公示(5月11日-5月20日):通过官方平台及权威媒体进行公示,接受投诉与建议。
调研/终审(5月21日-5月28日):对入围者进行深度调研,召开评委终审会,确定最终名单。
榜单发布(5月29日):在“2026湾区科创企业家论坛·投资并购对接大会”现场发布百强榜单。
七、入榜权益
荣誉加持:在2026年5月29日“湾区科创企业家论坛”论坛现场揭榜公布,并获颁奖牌及证书。
权威收录:榜单将被权威平台收录及发布,包括但不限于百度百科、国家级权威媒体等。
媒体传播:榜单将通过1000+媒体全网宣发,有机会获得主流财经或科技媒体的联合专访曝光。
案例入库:入选活动组委会编撰的《2026粤港澳大湾区科创发展白皮书》典型案例或研究样本。
生态融入:入榜科创企业家自动加入“科创榜生态联盟百强俱乐部”,优先参与资源、资本对接会。
政策直通:榜单结果定向推送至粤港澳大湾区各市招商及人才部门,作为人才认定参考。
八、申报说明
8.1、所需材料:申报表填写并盖章;创始人个人简历及主要成就介绍、身份证及荣誉资质证书扫描件,近期免冠一寸照片(要求:白色背景,JPG格式,200KB-2M,面部清晰无修图);所属企业介绍或商业计划书(PDF格式)、核心专利证书、主要产品或技术说明及所获企业认定、融资、重大荣誉奖项等其他辅助证明材料。
8.2、提交方式:进入官方申报页面 https://sieia.org/index/index/activity_details.html?id=80 在“我要报名”底部下载申报表,按要求填报盖章后将所有文件整合为一个压缩包,命名为“申报科创企业家榜+公司全称+姓名”。发送至邮箱:kechuangbangtop100@qq.com(抄送:352990506@qq.com)。
8.3、联系方式:咨询电话:0755-85238287;组委会工作微信:18676700100(常用)、TEL075585238287;官方平台:科创榜观察微信公众号
8.4、特别说明:本次评选活动报名免费,参选企业均有机会获得组委会广泛的推广、对接和丰富的曝光资源支持;所有提交材料将仅用于评选评审,组委会承诺对材料严格保密;获得入围的科创企业家将受邀出席2026年5月29日的颁奖盛典及论坛活动;申报人须保证所填信息及提交材料真实有效,如有虚假将取消参评资格。
九、往届榜单:


















十、大会回顾:

2018(第一届)深港科创大会:由深圳市科协技术协会、深港科技社团联盟主办,福田区科创局支持,深圳市互联网创业创新服务促进会、深圳市骐骥前海科技产业研究院承办,30余家深港相关权威机构共同协办的主题为“新时代的科技创新与融合发展暨2018深港澳科创大会”于2018年7月18日在深圳福田五洲宾馆隆重举行。吸引了近300名来自深港两地科创政产学研业界嘉宾参会,会上正式启动“2018深港科创之星评选活动”,吸引了数百科创企业及人物报名参评。报道详见

2019(第二届)深港澳科创大会:由深圳市科学技术协会、深港澳科技联盟、深圳市市场监管局(知识产权局)指导,龙华区科创局支持,深圳市互联网创业创新服务促进会、深圳市新兴战略产业博士专家联谊会主办,以及三十多家来自深港澳三地的行业协会、众创空间及投资机构共同协办的“2019深港澳科创大会暨科创之星&知识产权保护之星颁奖盛典”,于2019年12月10日在深圳龙华希尔顿逸林酒店成功举办,隆重发布了2019深港澳科创百强暨科创公众企业TOP50&科创新锐企业TOP50榜单。报道详见

2020(第三届)深港澳科创大会:由南方报业传媒集团、深圳市科学技术协会、深港澳科技联盟指导,深圳市科技开发交流中心、深圳大学技术转化中心支持,南方都市报社、深创会主办, 粤港澳大湾区创新智库、汇生国际、清创科技创业孵化器特别协办,深圳大件事传媒有限公司、时代创科产业研究(深圳)有限公司承办,于2020年12月28日在深圳南山威士汀酒店成功举办。会上隆重发布了2020深港澳科创百强暨新锐企业TOP70及新锐投资机构TOP30,并启动了“时代创科加速计划”。报道详见

2021(第四届)深港澳科创百强榜发布会:由深创会、深港澳科创大会组委会主办,中国中小企业协会金融服务委员会、中国科协创新战略研究院深圳创新创业研究所支持,粤港澳大湾区创新智库、深圳市华雅科技成果转化研究院、香港国际投资总会、清创科技创业孵化器特别协办,于2022年1月18日在深圳南山武大深圳产学研基地举办,线上线下成功发布2021深港澳科创新锐企业TOP100榜单,并启动了“科创榜联合体”,以榜单聚合学者及专家,链接资本及资源,深度服务优质科创企业。报道详见

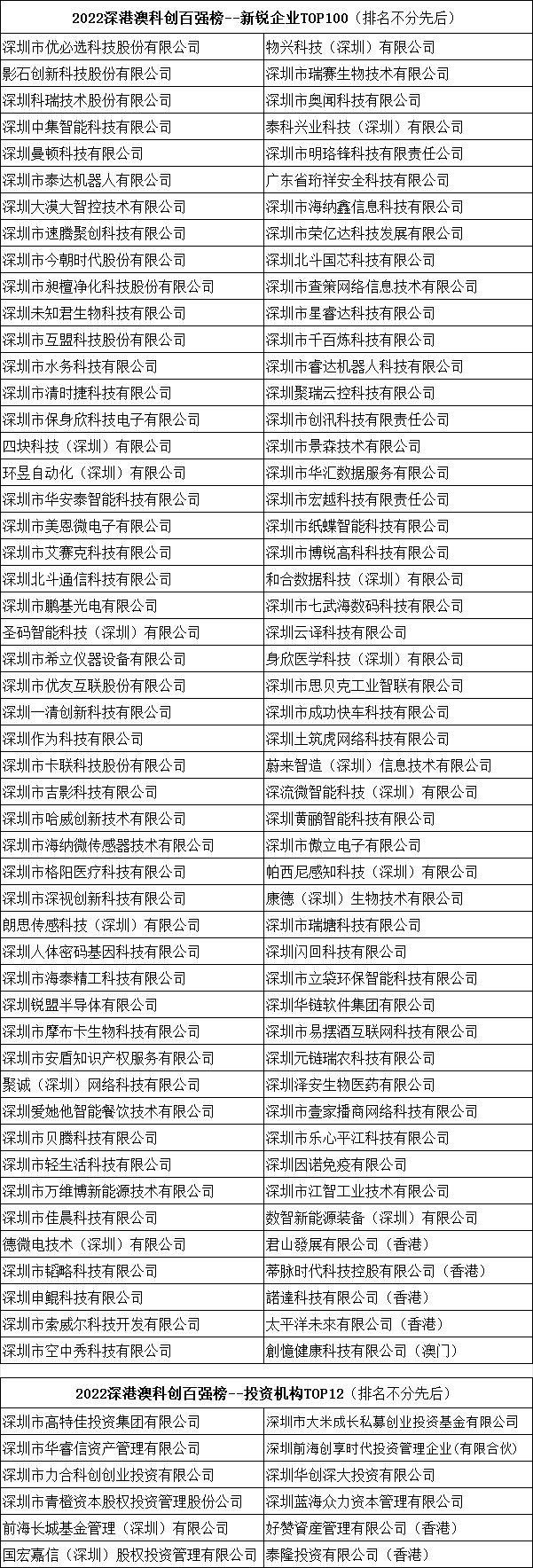
2022(第五届)深港澳科创百强榜发布会:由深创会、深港澳科创大会组委会主办,港大经管学院深圳校区、IPIC知识产权创新联盟、科融通V-Next支持,深圳市新兴战略产业博士专家联谊会、深圳市华雅科技成果转化研究院、清创科技创业孵化器、深圳市智能制造产业促进会、国安特资本、前海产业智库、粤港澳大湾区创新智库等协办,于2023年3月9日在深圳福田港大经管学院深圳校区举办,发布了“2022深港澳科创新锐企业TOP100&投资机构TOP12。并成功举办了2023深港澳科创大会春季峰会。报道详见


湾区科创节启动会启动仪式:由香港中联办青工部、南沙区政府指导,深圳市互联网创业创新服务促进会、粤港澳大湾区创新智库、利通金融中心主办,深港澳科创大会组委会承办,首批发起单位协办,于2023年5月6日在广州南沙利通金融中心成功举办。香港创新科技及工业局副局长张曼莉,全国政协委员、香港立法会议员吴杰庄等发表致辞,活动还得到全国政协常委、香港广东社团总会主席龚俊龙GBS太平绅士,全国人大代表林至颖、楼家强BBSMH、冼汉迪、李圣泼,全国政协委员吴杰庄、何君尧、邓祐才、黄楚基、周厚立以及香港立法会议员邱达根、杨永杰、陈凯欣、颜汶羽、洪雯、梁文广、李梓敬等粤港澳大湾区社会各界等的致贺!报道详见





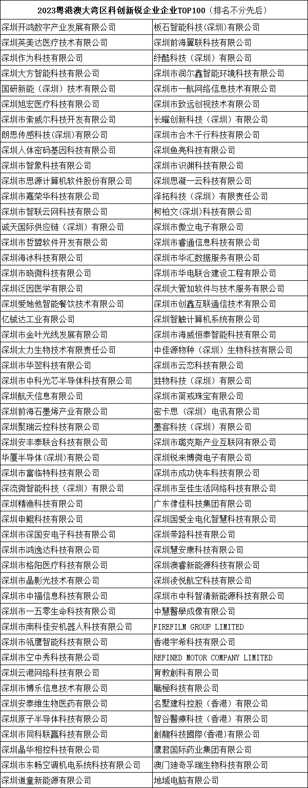
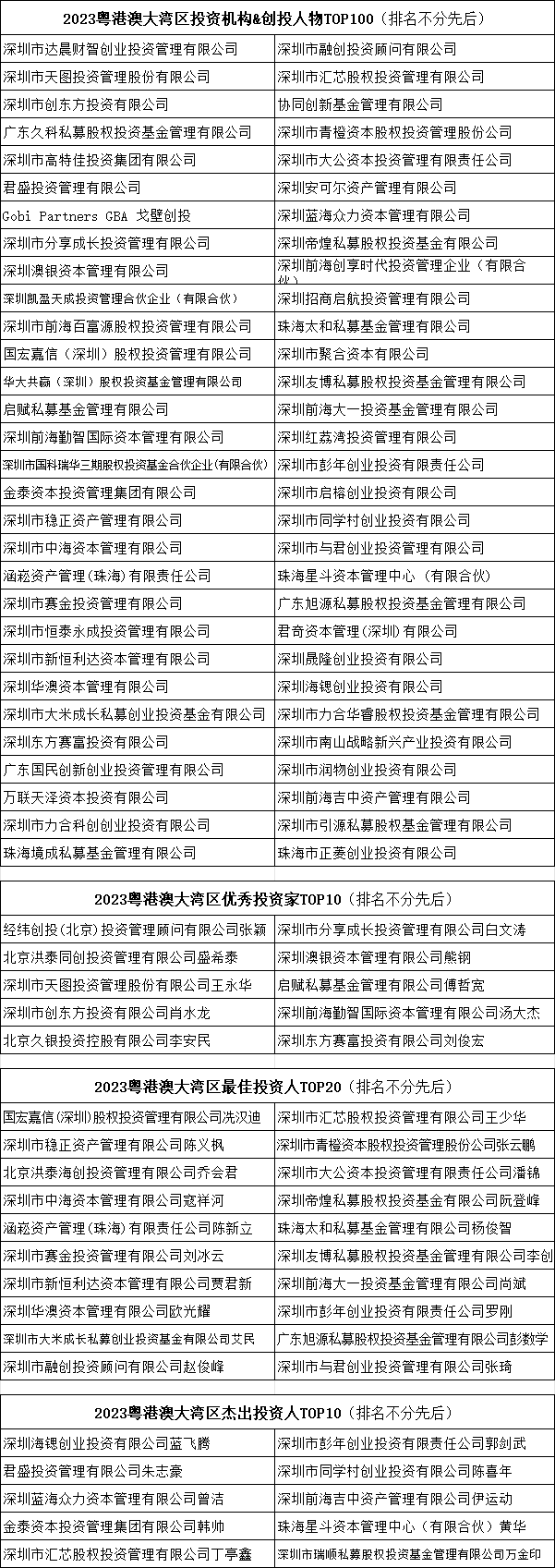
2023湾区科创节·第六届深港澳科创大会:由香港生产力促进局、香港浸会大学、香港大学创新与创业研究中心支持,科创榜基金会、深创会、粤港澳大湾区创新智库主办,深圳市新兴战略产业博士专家联谊会、一百天使母基金、国安特资本联合主办及一批湾区权威机构协办,于2023年12月30日在深圳罗湖福临大酒店成功举办,会上成功发布了2023粤港澳大湾区科创榜三大榜单:2023深港澳科创新锐企业TOP100、2023粤港澳大湾区专精特新标杆企业TOP100及投资机构&创投人物TOP100。报道详见

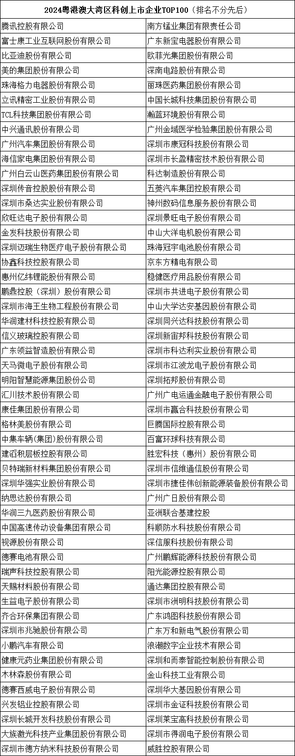
2024湾区科创节·第七届深港澳科创大会:由香港生产力促进局、深圳市科协、香港中文大学深圳研究院支持,科创榜基金会、深创会、粤港澳大湾区创新智库主办,深圳市新兴战略产业博士专家联谊会、深圳市智能制造商会、国安特资本联合主办及一批权威机构协办,于2024年12月30日在深圳南山港中文深圳研究院成功举办,会上隆重启动了粤港澳大湾区科技创新企业家联盟,成功发布2024粤港澳大湾区科创新锐企业TOP100、专精特新标杆企业TOP100及科创上市企业TOP100三大榜单。报道详见

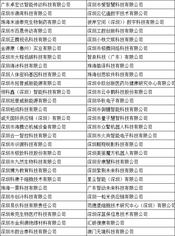
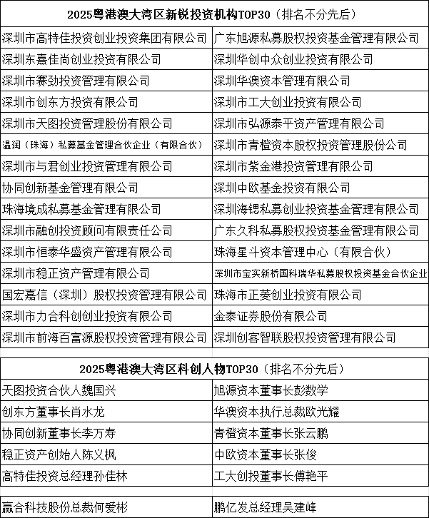
2025湾区科创节·第八届深港澳科创大会:由科创榜基金会、深圳市互联网创业创新服务促进会、粤港澳大湾区创新智库主办,深圳湾科技发展有限公司及一批湾区权威机构支持与协办下,于2025年12月30日在深圳南山软件基地成功举办,会上隆重启动了科创榜生态联盟联盟,并成功发布粤港澳大湾区科创榜系列榜单及奖项:2025粤港澳大湾区科创新锐企业TOP100、专精特新标杆企业TOP100及2025粤港澳大湾区新锐投资机构TOP30、新锐科创人物TOP30以及2025粤港澳大湾区新锐科创服务之星。报道详见