2026上市公司并购重组与资本招商创新峰会方案

一、峰会背景
第二十届深圳国际金融博览会(金博会),将于2026年5月27日-29日在深圳会展中心举办。本届金博会由深圳市政府主办,以“AI时代:制造业与服务业协同发展”为主题,展会面积达3万平方米,将依托APEC会议在深举办的战略机遇,聚焦“科技-产业-金融”良性循环,推动先进制造业与现代服务业深度融合。展会设置科技产业金融、创新资本、金融科技、财富管理、跨境金融五大特色展区,重点打造全球最大科创与风投创投对接平台,并邀请400家涵盖AI人工智能、智能制造、芯片与半导体、生物医药、新能源汽车、低空经济等领域的科创企业参展
2026湾区科创企业家论坛,将于5月30日(全国科技工作者日)在深圳举行,是湾区科创节的核心活动之一。湾区科创节缘起于2018年创办的深港科创大会暨科创百强评选活动,至今已连续成功举办八届,累计影响科技企业30万家,有效申报3万家,入榜企业3000家。历届榜单被企查查等权威平台收录,百度相关信息搜索量超百万,已成为衡量大湾区科创实力的重要“价值尺规”。2023年活动升级为“湾区科创节”,以“评选-榜单-论坛-生态”四位一体模式,构建覆盖科技创新全链条的荣誉体系。本届论坛以“破局·融合·新质”为主题,汇聚大湾区科创企业、投资机构、产业园区及政府代表,推动科学家与企业家深度握手,加速科技成果转化与产业协同。
在此背景下,传统招商模式边际效益递减,以并购重组为核心的资本招商2.0正成为地方政府引入硬科技、补链强链的关键突破口。与此同时,A股并购重组政策持续升温,上市公司对优质科创标的的需求空前迫切。如何让地方政府找得到好项目、上市公司买得到好资产、科创企业对得上好资本?本峰会应势而生。
峰会定位,汇聚政府产投平台、上市公司、并购基金、券商投行及大湾区优质科创企业,打造一个集趋势研判、资源对接、项目展示于一体的高密度专业场域。
二、峰会概况
· 时间:2026年5月29日(周五)13:30-16:30
· 地点:深圳会展中心 · 1号馆会议区
· 规模:200-300人(定向邀约,需审核)
· 属性:第二十届深圳金博会官方配套活动 / 2026湾区科创企业家论坛核心板块
三、组织架构(拟定)
· 指导单位:相关政府部门(拟邀市金融局、工信局、科创局)
· 主办单位:科创榜生态联盟、湾区科创企业家论坛组委会
· 联合主办:深圳市金博会运营发展有限公司
· 协办单位:科创榜生态联盟投资家委员会、磐斯达基金、镜湖资本、工大创投等
· 支持单位:拟邀深圳上市公司协会、深圳私募基金业协会、深圳创业投资同业公会等
· 执行单位:深圳市互联网创新创业服务促进会
四、活动议程
· 13:30-13:45 开幕致辞:政府领导与主办方致辞
· 13:45-14:00 榜单揭晓:产投平台TOP10、上市公司TOP10、科创企业并购潜力30强
· 14:00-14:15 指引发布:《2026大湾区硬科技并购重组实操指引》首发
· 14:15-14:20 启动仪式:科创榜生态联盟链主委员会/投资家委员会启动
· 14:20-14:55 圆桌对话:并购重组驱动下的资本招商新范式(资方代表深度对话)
· 14:55-16:00 项目展示:5家精选科创企业,每家8分钟展示+5分钟点评
· 16:00-16:30 自由交流:自由对接,大会结束
五、峰会亮点
· 三大榜单发布:树立产业资本与并购领域的标杆力量
· 实操指引首发:直击并购交易设计、估值博弈、招商条款合规嵌入等核心痛点
· 圆桌对话:资方代表共话“并购重组驱动下的资本招商新范式”
· 项目路演:5家潜力科创企业现场展示,对接资方
· 权威平台背书:依托金博会与湾区科创企业家论坛,汇聚200+专业买方与优质标的
六、参会对象
· 地方政府产投平台、城投平台负责人 · 上市公司及拟上市企业高级管理人员 · 大湾区“20+8”产业集群专精特新企业实控人 · 券商投行并购部、并购基金、会所/律所合伙人
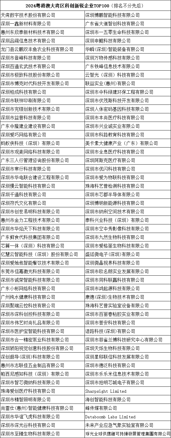
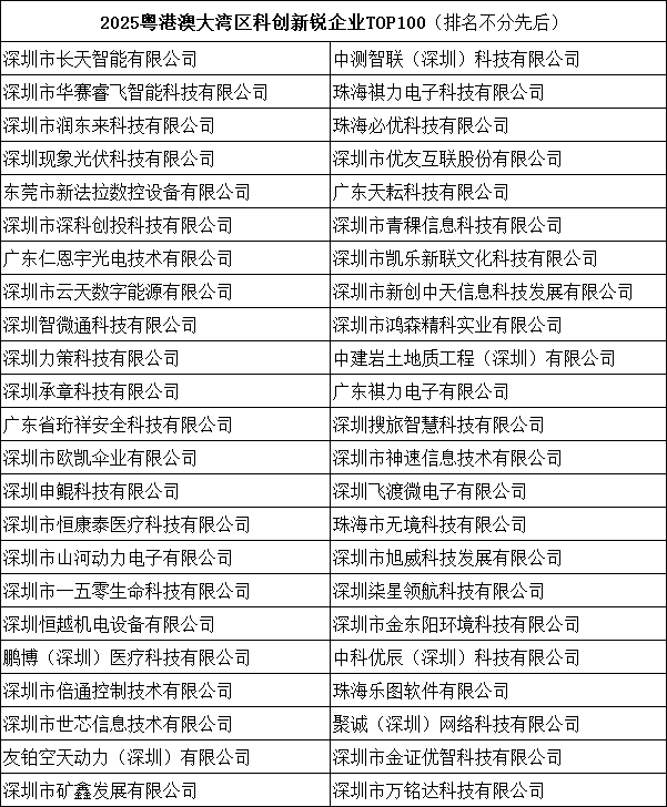
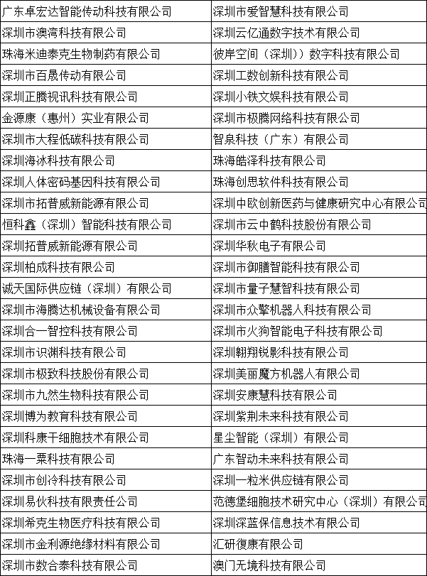
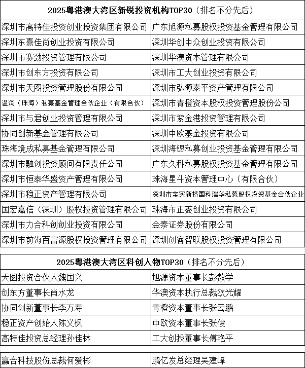
七、往届榜单:


















八、大会回顾:

2018(第一届)深港科创大会:由深圳市科协技术协会、深港科技社团联盟主办,福田区科创局支持,深圳市互联网创业创新服务促进会、深圳市骐骥前海科技产业研究院承办,30余家深港相关权威机构共同协办的主题为“新时代的科技创新与融合发展暨2018深港澳科创大会”于2018年7月18日在深圳福田五洲宾馆隆重举行。吸引了近300名来自深港两地科创政产学研业界嘉宾参会,会上正式启动“2018深港科创之星评选活动”,吸引了数百科创企业及人物报名参评。报道详见

2019(第二届)深港澳科创大会:由深圳市科学技术协会、深港澳科技联盟、深圳市市场监管局(知识产权局)指导,龙华区科创局支持,深圳市互联网创业创新服务促进会、深圳市新兴战略产业博士专家联谊会主办,以及三十多家来自深港澳三地的行业协会、众创空间及投资机构共同协办的“2019深港澳科创大会暨科创之星&知识产权保护之星颁奖盛典”,于2019年12月10日在深圳龙华希尔顿逸林酒店成功举办,隆重发布了2019深港澳科创百强暨科创公众企业TOP50&科创新锐企业TOP50榜单。报道详见

2020(第三届)深港澳科创大会:由南方报业传媒集团、深圳市科学技术协会、深港澳科技联盟指导,深圳市科技开发交流中心、深圳大学技术转化中心支持,南方都市报社、深创会主办, 粤港澳大湾区创新智库、汇生国际、清创科技创业孵化器特别协办,深圳大件事传媒有限公司、时代创科产业研究(深圳)有限公司承办,于2020年12月28日在深圳南山威士汀酒店成功举办。会上隆重发布了2020深港澳科创百强暨新锐企业TOP70及新锐投资机构TOP30,并启动了“时代创科加速计划”。报道详见

2021(第四届)深港澳科创百强榜发布会:由深创会、深港澳科创大会组委会主办,中国中小企业协会金融服务委员会、中国科协创新战略研究院深圳创新创业研究所支持,粤港澳大湾区创新智库、深圳市华雅科技成果转化研究院、香港国际投资总会、清创科技创业孵化器特别协办,于2022年1月18日在深圳南山武大深圳产学研基地举办,线上线下成功发布2021深港澳科创新锐企业TOP100榜单,并启动了“科创榜联合体”,以榜单聚合学者及专家,链接资本及资源,深度服务优质科创企业。报道详见

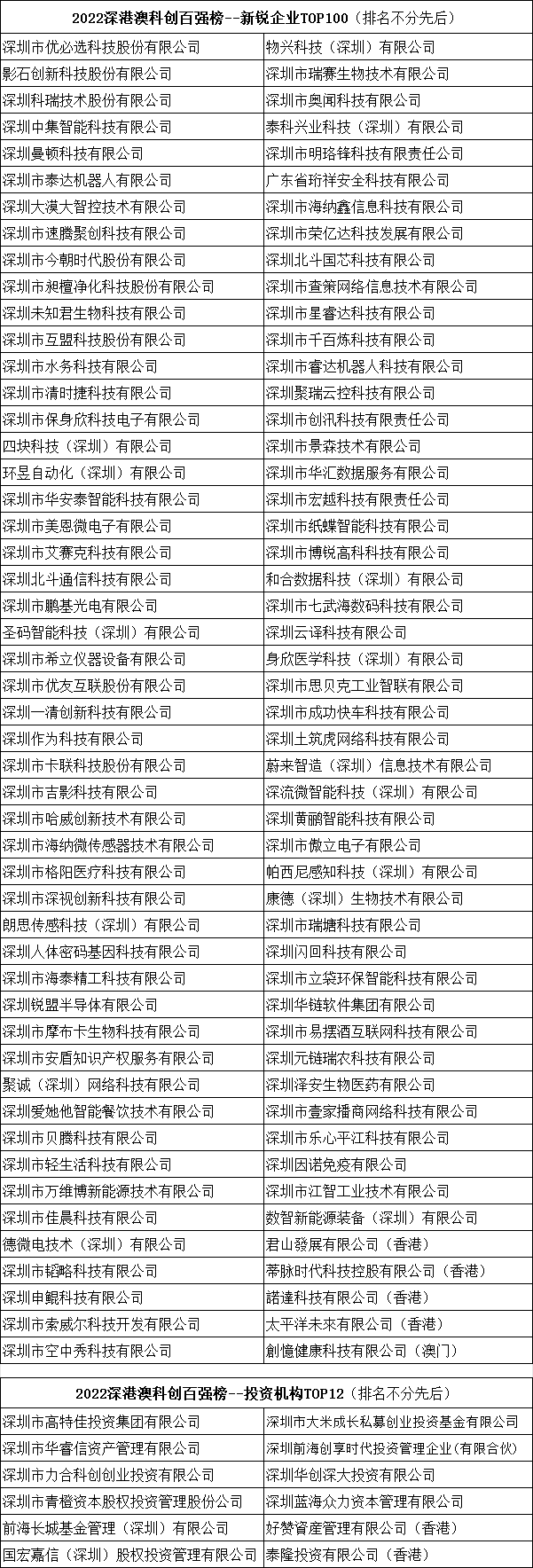
2022(第五届)深港澳科创百强榜发布会:由深创会、深港澳科创大会组委会主办,港大经管学院深圳校区、IPIC知识产权创新联盟、科融通V-Next支持,深圳市新兴战略产业博士专家联谊会、深圳市华雅科技成果转化研究院、清创科技创业孵化器、深圳市智能制造产业促进会、国安特资本、前海产业智库、粤港澳大湾区创新智库等协办,于2023年3月9日在深圳福田港大经管学院深圳校区举办,发布了“2022深港澳科创新锐企业TOP100&投资机构TOP12。并成功举办了2023深港澳科创大会春季峰会。报道详见


湾区科创节启动会启动仪式:由香港中联办青工部、南沙区政府指导,深圳市互联网创业创新服务促进会、粤港澳大湾区创新智库、利通金融中心主办,深港澳科创大会组委会承办,首批发起单位协办,于2023年5月6日在广州南沙利通金融中心成功举办。香港创新科技及工业局副局长张曼莉,全国政协委员、香港立法会议员吴杰庄等发表致辞,活动还得到全国政协常委、香港广东社团总会主席龚俊龙GBS太平绅士,全国人大代表林至颖、楼家强BBSMH、冼汉迪、李圣泼,全国政协委员吴杰庄、何君尧、邓祐才、黄楚基、周厚立以及香港立法会议员邱达根、杨永杰、陈凯欣、颜汶羽、洪雯、梁文广、李梓敬等粤港澳大湾区社会各界等的致贺!报道详见





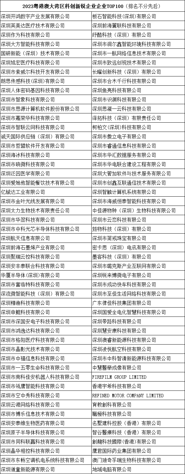
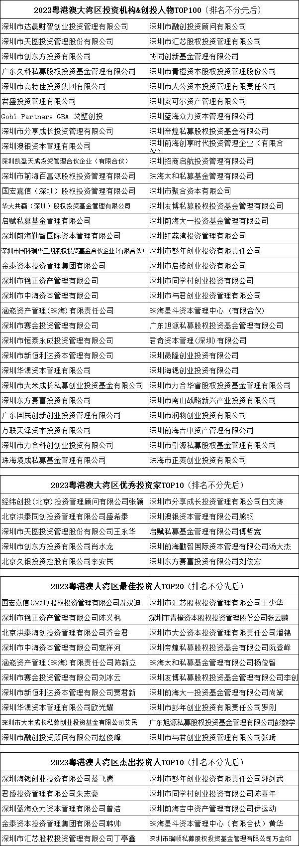
2023湾区科创节·第六届深港澳科创大会:由香港生产力促进局、香港浸会大学、香港大学创新与创业研究中心支持,科创榜基金会、深创会、粤港澳大湾区创新智库主办,深圳市新兴战略产业博士专家联谊会、一百天使母基金、国安特资本联合主办及一批湾区权威机构协办,于2023年12月30日在深圳罗湖福临大酒店成功举办,会上成功发布了2023粤港澳大湾区科创榜三大榜单:2023深港澳科创新锐企业TOP100、2023粤港澳大湾区专精特新标杆企业TOP100及投资机构&创投人物TOP100。报道详见

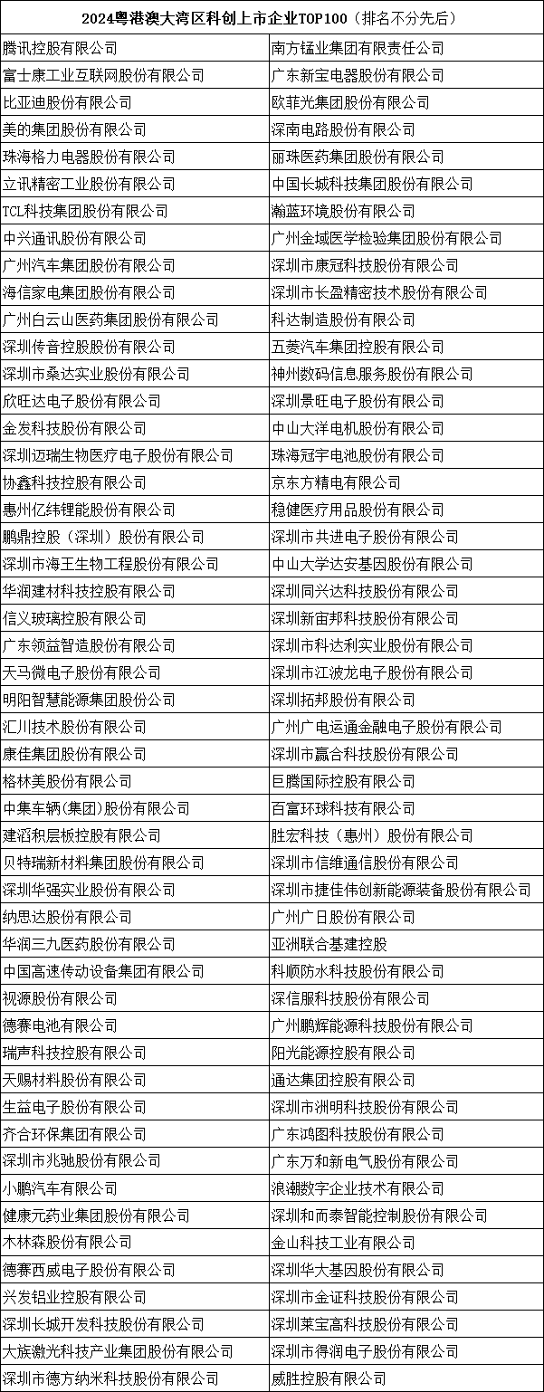
2024湾区科创节·第七届深港澳科创大会:由香港生产力促进局、深圳市科协、香港中文大学深圳研究院支持,科创榜基金会、深创会、粤港澳大湾区创新智库主办,深圳市新兴战略产业博士专家联谊会、深圳市智能制造商会、国安特资本联合主办及一批权威机构协办,于2024年12月30日在深圳南山港中文深圳研究院成功举办,会上隆重启动了粤港澳大湾区科技创新企业家联盟,成功发布2024粤港澳大湾区科创新锐企业TOP100、专精特新标杆企业TOP100及科创上市企业TOP100三大榜单。报道详见

2025湾区科创节·第八届深港澳科创大会:由科创榜基金会、深圳市互联网创业创新服务促进会、粤港澳大湾区创新智库主办,深圳湾科技发展有限公司及一批湾区权威机构支持与协办下,于2025年12月30日在深圳南山软件基地成功举办,会上隆重启动了科创榜生态联盟联盟,并成功发布粤港澳大湾区科创榜系列榜单及奖项:2025粤港澳大湾区科创新锐企业TOP100、专精特新标杆企业TOP100及2025粤港澳大湾区新锐投资机构TOP30、新锐科创人物TOP30以及2025粤港澳大湾区新锐科创服务之星。报道详见


