2026粤港澳大湾区科创百强暨科创之星评选活动
一、活动背景
科创榜(KECHUANGBANG®)始于2018年深港澳科创大会暨科创百强榜评选,连续八届累计影响科技企业三十万家,有效申报三万家,入榜企业三千家,历届榜单均获企查查等权威平台收录,活动报道百度搜索相关信息超百万。2022年科创榜品牌正式注册,2023年科创榜基金会落户香港,同年发起“湾区科创节”,致力于打造服务湾区、引领全国、辐射全球的科创交流与合作平台,2025年启动科创榜生态联盟,构建“产、学、研、资、服”五位一体协同创新网络,标志着科创榜从单一榜单评选开始迈向系统性生态赋能的全新阶段。
2026粤港澳大湾区科创百强暨科创之星评选活动,将由业界资深专家组成的“2026湾区科创榜评审委员会”对满足申报条件的企业及人物进行科学化和数据化分析评选出科创榜系列榜单:2026粤港澳大湾区科创新锐企业百强、专精特新标杆企业百强、科创投资机构30%、科创服务企业30%、科创人物(科创企业家&投资家&企服家)TOP30,同时评选出“科创之星优秀新锐企业\专精特新标杆企业\公众企业\投资机构\企服机构\科创人物专项奖、前沿产品奖及知识产权保护奖”。并将于12月30日在深圳举办的“2026湾区科创节九届深港澳科创大会”上进行揭榜颁奖。
二、报名行业
1、科创企业榜单聚焦新一代信息技术、高端装备制造、生物医药、低空经济、新能源、新材料、节能环保等科技创新领域
2、投资机构榜单聚焦投资新一代信息技术、高端装备制造、生物医药、低空经济、新能源、新材料、节能环保等领域的投资机构
3、科创企服榜单包括但不限于政策与资质申报,产学研对接与技术转化,知识产权与创新数据,企业培育与能力提升,科技金融与资源整合,创新载体与生态建设等服务企业及组织
4、科创人物榜单旨在表彰在科技创新、产业发展和社会责任方面做出杰出贡献的科创人物,包括科创企业家、投资家以及企服家
三、基本条件
1、"2026粤港澳大湾区科创新锐企业百强",港澳参选企业属创新性科技企业,广东参选企业属国家高新、专精特新认定企业,或投后企业,可包括部分非认定及入库的优秀科技企业,企业经营的产品及项目属科技类
2、“2026粤港澳大湾区专精特新标杆企业百强”,专精特新小巨人及优秀专精特新认定企业;企业要求具备国际化、市场化、资本化、知产化突出优势
3、“2026粤港澳大湾区科创投资机构TOP30”,申报港澳投资机构具有投资牌照,广东区域投资机构具有私募基金管理人资质(或是具有国资背景的投资机构)
4、“2026粤港澳大湾区科创服务机构TOP30”,具备专业服务资质,年服务科技企业不低于300家,包括服务企业、研究院、社团等单位
5、“2026粤港澳大湾区科创人物TOP30”,主要面向申报科技企业、投资机构以及科创企服榜单的企业或机构的主要负责人或实际控制人
6、积极实践、勇于创新,科研创新能力强、成果突出,产学研深度融合
7、遵纪守法,无违法行为,诚信、自律,积极投身于粤港澳大湾区鼓励的战略性新兴行业发展
8、注册地址位于粤港澳大湾区城市范围内
四、报名说明
1、2026粤港澳大湾区科创百强暨科创之星评选活动报名详见:https://sieia.org/index/index/details.html?id=1196
2、评选活动日程安排:所有榜单报名截止至12月10日;揭榜发布于12月30日
3、下载申报表:https://sieia.org/index/index/download.html?id=134,按要求填报盖章后将所有文件整合为一个压缩包,命名为“申报科创企业家榜-公司全称-创始人姓名”。发送至指定邮箱:kechuangbangtop100@qq.com(抄送:352990506@qq.com)。
4、需要提交的资质文件包含有:申报表填写并盖章;营业执照盖章扫描件;公司介绍或商业计划书PDF;高新或者专精特新证书扫描件;.其他荣誉资质证书打包;2024-2025年审计报告扫描件
5、获得所有榜单入围及科创之星系列奖项的单位或人物将受邀出席揭榜及颁奖典礼
6、咨询可添加组委会@小秘书 微信号:18676700100(常用,电话同)、或微信号:TEL075585238287;评选资讯请关注公众号:科创榜观察
五、入榜价值
1、入榜榜单将在大会上进行揭榜公布,现场展示
2、入榜榜单将通过1000+媒体全网宣发
3、入榜榜单将被权威平台收录及发布,包括但不限于:企查查、百度百科等
4、入榜企业将获得主办方电子荣誉证书
5、入榜企业将受到100+投资机构关注
六、往届榜单:


















七、大会回顾:

2018(第一届)深港科创大会:由深圳市科协技术协会、深港科技社团联盟主办,福田区科创局支持,深圳市互联网创业创新服务促进会、深圳市骐骥前海科技产业研究院承办,30余家深港相关权威机构共同协办的主题为“新时代的科技创新与融合发展暨2018深港澳科创大会”于2018年7月18日在深圳福田五洲宾馆隆重举行。吸引了近300名来自深港两地科创政产学研业界嘉宾参会,会上正式启动“2018深港科创之星评选活动”,吸引了数百科创企业及人物报名参评。报道详见

2019(第二届)深港澳科创大会:由深圳市科学技术协会、深港澳科技联盟、深圳市市场监管局(知识产权局)指导,龙华区科创局支持,深圳市互联网创业创新服务促进会、深圳市新兴战略产业博士专家联谊会主办,以及三十多家来自深港澳三地的行业协会、众创空间及投资机构共同协办的“2019深港澳科创大会暨科创之星&知识产权保护之星颁奖盛典”,于2019年12月10日在深圳龙华希尔顿逸林酒店成功举办,隆重发布了2019深港澳科创百强暨科创公众企业TOP50&科创新锐企业TOP50榜单。报道详见

2020(第三届)深港澳科创大会:由南方报业传媒集团、深圳市科学技术协会、深港澳科技联盟指导,深圳市科技开发交流中心、深圳大学技术转化中心支持,南方都市报社、深创会主办, 粤港澳大湾区创新智库、汇生国际、清创科技创业孵化器特别协办,深圳大件事传媒有限公司、时代创科产业研究(深圳)有限公司承办,于2020年12月28日在深圳南山威士汀酒店成功举办。会上隆重发布了2020深港澳科创百强暨新锐企业TOP70及新锐投资机构TOP30,并启动了“时代创科加速计划”。报道详见

2021(第四届)深港澳科创百强榜发布会:由深创会、深港澳科创大会组委会主办,中国中小企业协会金融服务委员会、中国科协创新战略研究院深圳创新创业研究所支持,粤港澳大湾区创新智库、深圳市华雅科技成果转化研究院、香港国际投资总会、清创科技创业孵化器特别协办,于2022年1月18日在深圳南山武大深圳产学研基地举办,线上线下成功发布2021深港澳科创新锐企业TOP100榜单,并启动了“科创榜联合体”,以榜单聚合学者及专家,链接资本及资源,深度服务优质科创企业。报道详见

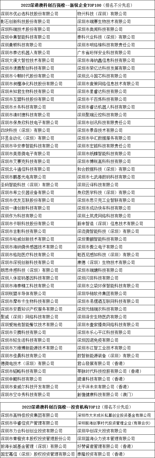
2022(第五届)深港澳科创百强榜发布会:由深创会、深港澳科创大会组委会主办,港大经管学院深圳校区、IPIC知识产权创新联盟、科融通V-Next支持,深圳市新兴战略产业博士专家联谊会、深圳市华雅科技成果转化研究院、清创科技创业孵化器、深圳市智能制造产业促进会、国安特资本、前海产业智库、粤港澳大湾区创新智库等协办,于2023年3月9日在深圳福田港大经管学院深圳校区举办,发布了“2022深港澳科创新锐企业TOP100&投资机构TOP12。并成功举办了2023深港澳科创大会春季峰会。报道详见


湾区科创节启动会启动仪式:由香港中联办青工部、南沙区政府指导,深圳市互联网创业创新服务促进会、粤港澳大湾区创新智库、利通金融中心主办,深港澳科创大会组委会承办,首批发起单位协办,于2023年5月6日在广州南沙利通金融中心成功举办。香港创新科技及工业局副局长张曼莉,全国政协委员、香港立法会议员吴杰庄等发表致辞,活动还得到全国政协常委、香港广东社团总会主席龚俊龙GBS太平绅士,全国人大代表林至颖、楼家强BBSMH、冼汉迪、李圣泼,全国政协委员吴杰庄、何君尧、邓祐才、黄楚基、周厚立以及香港立法会议员邱达根、杨永杰、陈凯欣、颜汶羽、洪雯、梁文广、李梓敬等粤港澳大湾区社会各界等的致贺!报道详见





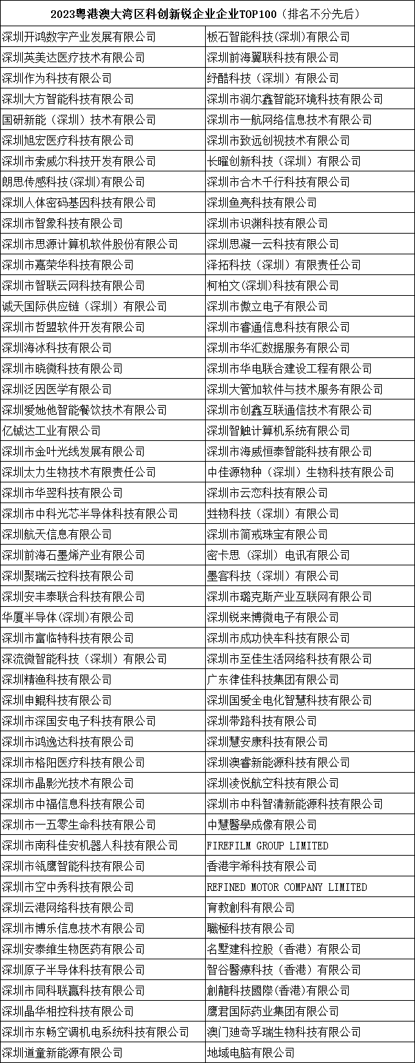
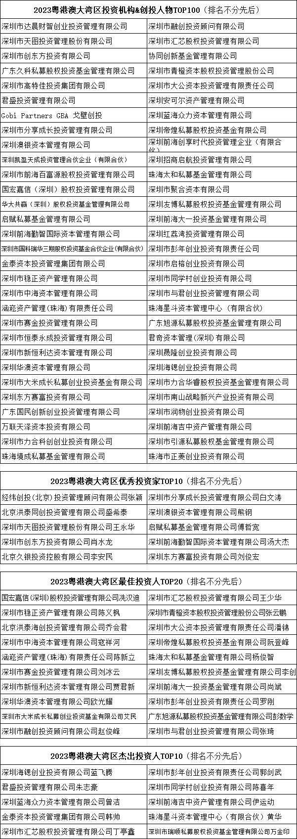
2023湾区科创节·第六届深港澳科创大会:由香港生产力促进局、香港浸会大学、香港大学创新与创业研究中心支持,科创榜基金会、深创会、粤港澳大湾区创新智库主办,深圳市新兴战略产业博士专家联谊会、一百天使母基金、国安特资本联合主办及一批湾区权威机构协办,于2023年12月30日在深圳罗湖福临大酒店成功举办,会上成功发布了2023粤港澳大湾区科创榜三大榜单:2023深港澳科创新锐企业TOP100、2023粤港澳大湾区专精特新标杆企业TOP100及投资机构&创投人物TOP100。报道详见

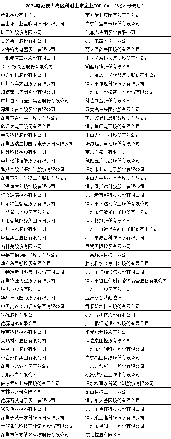
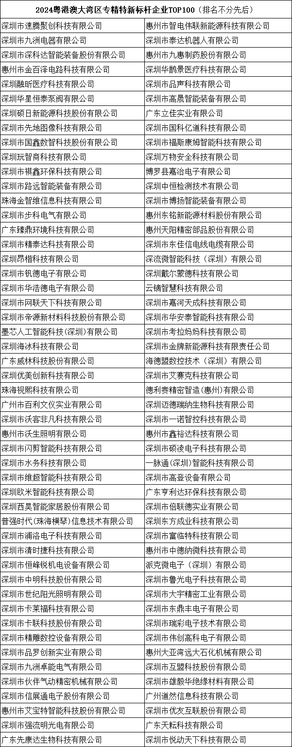
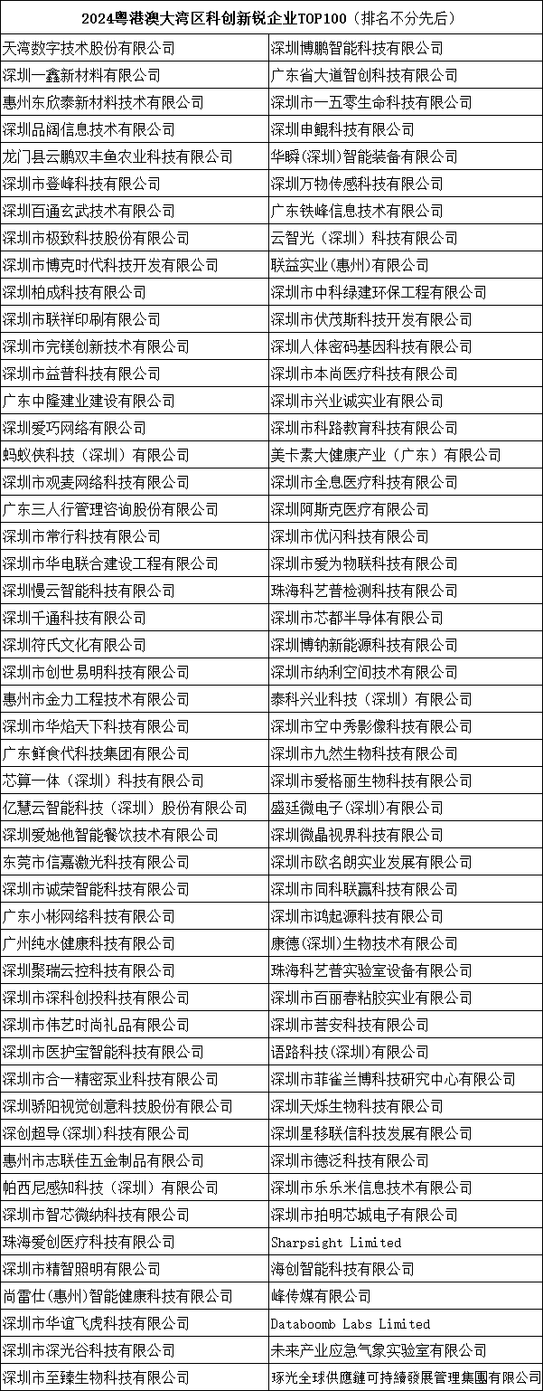
2024湾区科创节·第七届深港澳科创大会:由香港生产力促进局、深圳市科协、香港中文大学深圳研究院支持,科创榜基金会、深创会、粤港澳大湾区创新智库主办,深圳市新兴战略产业博士专家联谊会、深圳市智能制造商会、国安特资本联合主办及一批权威机构协办,于2024年12月30日在深圳南山港中文深圳研究院成功举办,会上隆重启动了粤港澳大湾区科技创新企业家联盟,成功发布2024粤港澳大湾区科创新锐企业TOP100、专精特新标杆企业TOP100及科创上市企业TOP100三大榜单。报道详见

2025湾区科创节·第八届深港澳科创大会:由科创榜基金会、深圳市互联网创业创新服务促进会、粤港澳大湾区创新智库主办,深圳湾科技发展有限公司及一批湾区权威机构支持与协办下,于2025年12月30日在深圳南山软件基地成功举办,会上隆重启动了科创榜生态联盟联盟,并成功发布粤港澳大湾区科创榜系列榜单及奖项:2025粤港澳大湾区科创新锐企业TOP100、专精特新标杆企业TOP100及2025粤港澳大湾区新锐投资机构TOP30、新锐科创人物TOP30以及2025粤港澳大湾区新锐科创服务之星。报道详见


